汽车电子与软件

汽车电子与软件

关注

一文读懂 AUTOSAR E2E 保护

环形隧道

2025-10-29

作 者 | aFakeProgramer

摘要

在自动驾驶与智能座舱飞速迭代的当下,车载网络就像一条繁忙的 「数据高速公路」,雷达感知数据、制动控制信号、座舱交互指令等无数信息在此穿梭。然而,这条 「公路」 并不太平 —— 电磁干扰可能导致数据错乱,恶意攻击可能注入虚假信号,网络拥堵可能引发数据丢失或重复。任何一点疏忽,都可能酿成致命的安全事故。

这时候,AUTOSAR(汽车开放系统架构)设计的 E2E 保护(End-to-End Communication Protection)机制,就成了车载通信的 「专属安全卫士」。它跳过底层协议的局限,直接在应用数据层面构建防护屏障,从数据发送端到接收端全程守护完整性与可靠性,让每一份数据都 「可验证、可追溯」。

先通过一张脑图快速掌握 E2E 保护的整体框架,再逐个拆解关键术语:

E2E 保护核心知识点脑图

为什么需要 E2E 保护?底层协议不够用吗?

车载底层通信协议(如 SOME/IP、以太网)的核心目标是 「把数据传过去」,但对数据的 「真实性」 和 「完整性」 缺乏有效校验。比如雷达数据在传输中被电磁干扰篡改,底层协议可能无法识别,直接将错误数据传递给域控制器,进而导致决策失误。

E2E 保护的核心价值的就是弥补这一短板:发送端给数据附加 「保护头」(含 CRC 校验值、计数器、Data ID 等关键信息),接收端通过验证 「保护头」 自主判断数据是否被篡改、丢失或重复。哪怕底层网络出问题,也能及时拦截异常数据,避免安全风险。

AUTOSAR 中 SOME/IP 通信时 E2E 通信的过程步骤如下:

1) 发送端在发送消息之前,计算消息的 CRC 校验值,并将其与计数器、长度和 Data ID 一起作为 E2E 头部附加到消息中。

2) 发送端通过 TCP 或 UDP 协议将消息发送到接收端。

3) 接收端在收到消息后,检查 E2E 头部的数据 ID 是否与期望的一致,如果不一致,则丢弃消息。

4) 接收端根据 E2E 头部的计数器,判断消息是否有丢失、重复或乱序的情况,如果有,则报告错误。

5) 接收端根据 E2E 头部的长度,确定消息的有效数据部分,然后使用 CRC 算法计算数据的校验值,并与 E2E 头部的 CRC 校验值进行比较,如果不匹配,则报告错误。

6) 接收端将消息的有效数据部分传递给应用层,完成 E2E 通信。

E2E 保护的核心作用就是: 跳过底层协议,直接在 「应用数据」 层面加保护 ,让发送端和接收端能自主验证数据的 「真实性」 和 「完整性」,哪怕底层网络出问题,也能及时发现异常并避免错误使用数据。

7 种 E2E Profile:按需选择的「保护方案模版」

不同车载数据的传输需求天差地别 —— 短周期的传感器数据需要轻量化保护,大尺寸的高清图像需要高强度校验,ECU 间的函数调用需要精准定位异常。为此,AUTOSAR 提供了 7 种预设的 E2E Profile(配置文件),每种都有固定的 「保护头结构」 和 「验证规则」,无需重复开发。

2.1 配置文件 4(Profile 4)

Profile 4 使用 96 位的 E2E 配置文件头(E2E Profile Header),包含以下控制字段:

适用于对数据完整性要求较高的变长数据通信场景

2.2 配置文件 4m(Profile 4m)

Profile 4m: 专门给 「Method 调用」(比如 ECU 间的函数调用)用,保护头里多了 「消息类型」(请求 / 响应)和 「来源 ID」,能精准定位调用异常;

该配置文件使用 128 位的 E2E 配置文件头,扩展了 Profile 4 的功能,适用于更复杂的通信场景:

适用于需要请求/响应机制的点对点通信,如诊断或服务调用。

2.3 配置文件 5(Profile 5)

Profile 5: 给 「固定长度数据」(比如固定 16 字节的传感器数据)用,保护头只有 24 位,轻量化不占带宽,控制字段如下:

注意:Data ID 不包含在 E2E 头部中,通常由通信上下文隐式确定。适用于资源受限、数据长度固定的场景。

2.4 配置文件 6(Profile 6)

与 Profile 5 类似,但支持变长数据,适用于中等复杂度的通信需求。

2.5 配置文件 7(Profile 7)

Profile 7 专为「大尺寸数据」(如高清摄像头图像、大容量传感器数据)设计,在功能上与 Profile 4 类似,但具备更强的健壮性和数据承载能力。它采用 160 位的 End-to-End(E2E)保护头部,提供更严格的 CRC 校验机制,能够有效检测更复杂的数据损坏场景

适用于高可靠性、大数据量、长周期通信的场景,如自动驾驶或高带宽传感器数据。

2.6 配置文件 11(Profile 11)

该配置文件在总线兼容性上与 Profile 1 保持一致,但在接收端行为上借鉴了 Profile 4 至 7 的设计理念。同时,去除了已废弃的旧版 DataID 模式。

适用于需要兼容旧系统但希望提升接收端健壮性的场景。

2.7 配置文件 22(Profile 22)

该配置文件设计用于多数据流复用场景,支持高效的数据标识管理:

E2E 头部仅 16 位(其中 4 位保留未用),Data ID 列表不包含在头部中,需在配置中预先定义。

适用于多个小数据包复用同一通信通道的场景,如多信号打包传输。

2.8 Profile 对比

这些 E2E 配置文件可根据具体通信需求灵活选用,确保在多样化的应用场景中实现可靠、安全且具备强健错误检测能力的端到端数据传输。开发者可根据对数据完整性、检测精度和系统资源的权衡,自定义 Data ID 和 CRC 校验字段的长度,范围通常从 8 位扩展至 64 位甚至更高。然而,更长的校验字段虽能显著提升错误检测能力,也会相应增加数据开销并提高对芯片处理性能的要求,因此需在系统安全性和计算资源之间进行综合优化。

选择 Profile 的 核心原则 是: 平衡 「安全需求」 与 「资源开销」 —— 更长的校验字段能提升安全性,但会增加带宽占用和芯片算力压力。

接收端的「火眼金睛」:状态机与异常定位

3.1 接收端的两道检验

数据传到接收端后,并不会直接被使用,而是要经过两道 「检验关」:

  1. 状态机(SMState) :相当于数据的 「信任评级系统」, 状态机包含 5 种核心状态,每种状态对应数据的不同可信程度,直接决定应用层对数据的处理方式:
  1. 其中, kValid、kInit、kInvalid 是状态机的核心工作状态,三者通过 「验证结果统计」 动态切换;kNoData 是初始状态,kStateMDisabled 是配置异常状态,均不参与核心数据判断流程。举个例子:如果接收端连续收到 3 个数据,计数器是 1→2→4(跳过了 3),状态机就会从 「kInit」 变成 「kInvalid」,告诉应用 「这组数据有问题,别用」。
  2. 单样本验证状态(ProfileCheckStatus) :接收端先对每个数据执行单样本验证,再根据验证结果更新 okCount/errorCount,最终驱动状态切换。两者的协同流程如下:
  • 单样本验证(ProfileCheckStatus) :对每个接收的数据,检查 4 项核心内容,输出具体异常原因:
  • 计数器检查:是否重复(kRepeated)、是否跳号(kWrongSequence);
  • CRC 校验:是否与发送端计算值一致(不一致则 kError);
  • Data ID 检查:是否与预设全局唯一 ID 匹配(不匹配则 kError);
  • 数据长度检查:是否≥E2E 头大小、是否为 8 的倍数(不满足则 kError)。
  • 统计计数更新:
  • 若 ProfileCheckStatus= kOk (所有检查通过):okCount+1,errorCount 清零;
  • 若 ProfileCheckStatus= kRepeated/kWrongSequence/kError ( 任一检查失败):errorCount+1,okCount 清零;
  • 若 ProfileCheckStatus= kCheckDisabled (未开验证):不更新计数,状态维持 kStateMDisabled。
  • 状态机触发切换: 每次计数更新后,状态机根据 「当前状态 + 最新 okCount/errorCount」,对照预设参数判断是否切换状态 —— 形成 「单样本验证→计数更新→状态切换」 的闭环逻辑。

3.2 Data Length(数据长度):容易踩坑的 「配置细节」

配置 E2E 时,数据长度有两个关键规则,错了会直接报 「验证失败」:

  1. 长度要 ≥ E2E 保护头大小: 比如 Profile 5 的保护头是 24 位(3 字节),那数据长度至少要 3 字节,否则保护头都装不下;
  2. 长度必须是 8 的倍数: 因为车载通信数据通常按 「字节」 对齐,非 8 倍数会导致解析错乱;
  3. 特殊计算(重点): 用 Profile 5 时,要在实际数据大小基础上加 120 位(15 字节);用 Profile 11/22 时,要加 112 位(14 字节)—— 比如你的数据是 64 位(8 字节),用 Profile 5 的话,配置里要填 「64+120=184 位」,否则会报 「输入长度不匹配」 错误。
  4. 计数器溢出处理: E2E 计数器(如 16 位计数器)溢出后的处理逻辑 —— 当计数器从 65535(最大值)溢出到 0 时,接收端需识别为 「正常循环」,而非 「计数器跳号异常」,需在配置中启用 「溢出允许」 开关。

3.3 E2E 保护的错误恢复机制

配置 E2E 保护后,若出现 「数据接收正常但 E2E 状态为 kInvalid」,可能的原因是什么?

常见原因及排查方向如下:

  1. Counter(计数器)异常: 发送方 Counter 未按序递增(如跳数、重复),或接收方未正确同步 Counter 初始值,导致状态机判定 「错误过多」;
  2. CRC 校验失败: 数据传输中被篡改(如网络干扰),或发送方 / 接收方的 CRC 算法配置不一致(需确保双方使用相同 Profile 的 CRC 多项式);
  3. Data ID 不匹配: 发送方和接收方配置的 E2E Data ID 不一致,导致接收方判定 「伪装故障」(Data ID 需系统唯一且两端一致);
  4. 数据长度超限: 实际传输数据长度超出配置的 Max Data Length(动态长度 Profile),或与 Data Length(固定长度 Profile)不匹配,触发长度校验错误;
  5. 状态机参数未达标: 状态机初始化阶段(kInit)接收的正常样本数未达到 MinOkStateInit,或错误数超过 MaxErrorStateInit,导致无法进入 kValid 状态。

如果验证失败后标记数据无效,错误恢复的具体逻辑:

  • 计数器跳号恢复: 若计数器跳号(如从 2 跳到 5,跳号数≤配置的 「最大允许跳号数」),接收端可通过 「计数器追赶」 机制恢复 —— 将当前计数器更新为 5,并标记 「警告状态」;若跳号数超过阈值,才进入 「kInvalid」 状态。
  • CRC 错误的重试触发: 对于 Method 调用等需要响应的场景,若接收端 E2E 校验失败(如 CRC 错),会通过 SOME/IP 的 「ERROR 消息」(Return Code=E_E2E_ERROR)告知发送端,触发发送端重试发送,文档未提及该 「重试触发链路」。

从配置到验证:E2E 保护的实际落地

4.1 怎么配置?

E2E 保护的部署并不复杂,借助 AUTOSAR 工具(如 ISOLAR-VRTE)的 「[COM] Instance Manifest Editor」,几步就能完成:

  1. 选要保护的 「服务实例」(比如雷达数据的 Event、ECU Method);
  2. 匹配对应的 E2E Profile(比如雷达数据用 Profile 5,Method 用 Profile 4m);
  3. 配置关键参数(全局唯一的 Data ID、按规则计算的数据长度、计数器初始值);

E2E Profile Configuration 参数详解

Data Id Mode 的四个可选值及其含义:

注意事项

  1. 必须与接收端一致:

发送端和接收端的 Data Id Mode 必须相同,否则无法正确验证。

否则会导致误判为「非法数据」。

  1. Data ID 值不能重复:

即使使用 lower8Bit,也应保证每个信号的 Data ID 在该范围内唯一。

  1. 影响 CRC 计算:

不同模式下,CRC 的输入数据不同,因此会影响最终校验结果。

  1. 生成配置文件并部署到 ECU。

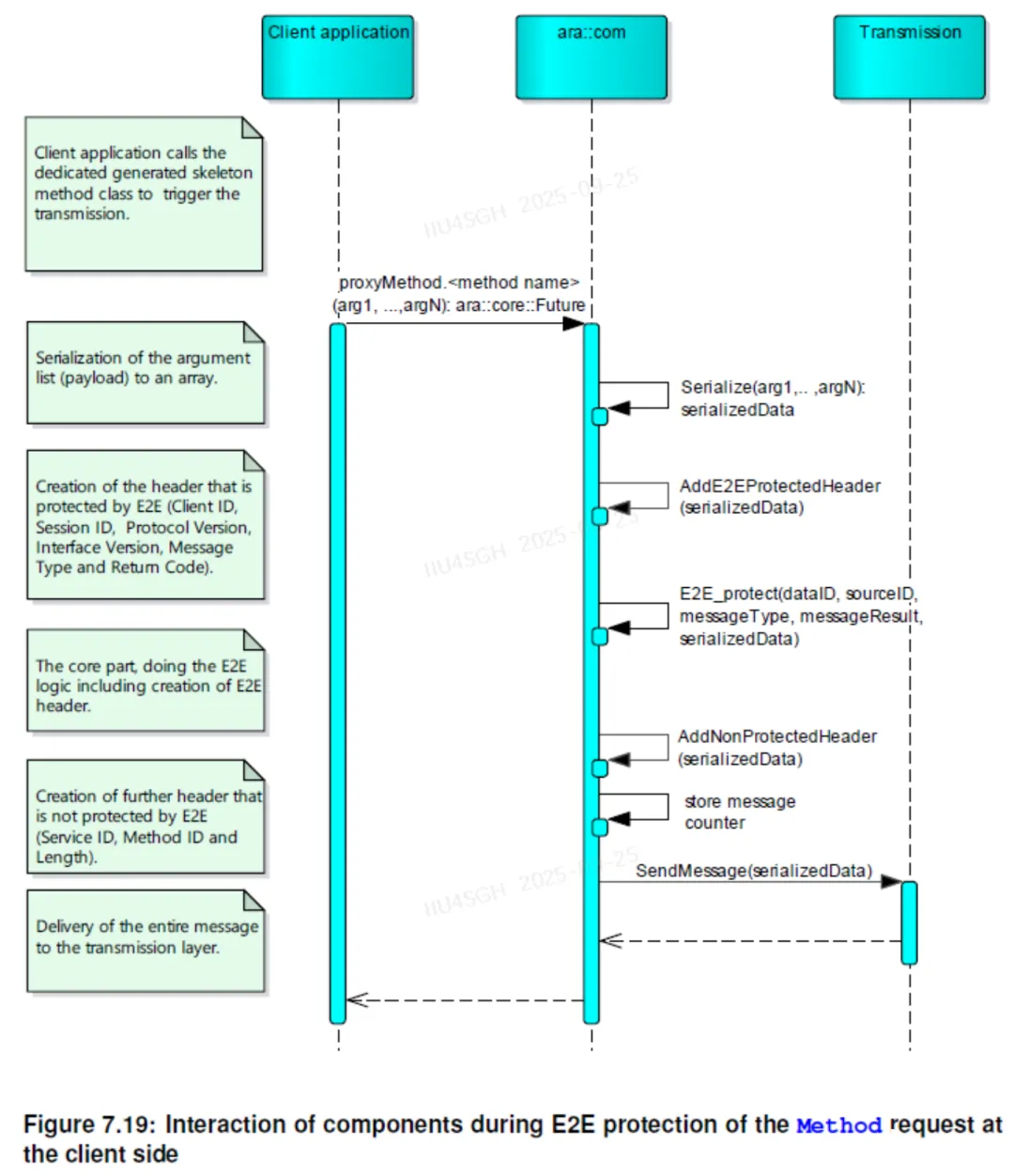
4.2 执行 E2E 保护 Method 请求时的交互流程图

三个主要组件之间的调用与数据流关系:

  1. Client application (客户端应用)
  2. ara::com (AUTOSAR 的通信中间件模块)
  3. Transmission (传输层,如 CAN、Ethernet 等)

三条垂直虚线代表每个组件的生命线(Lifeline),水平箭头表示方法调用或消息传递。

AUTOSAR 架构中客户端(Client)侧在执行 E2E(End-to-End)保护的 Method 请求时,各组件之间的交互流程图

1. 客户端发起请求

  • Client application 调用 proxyMethod。(arg1, ..., argN) 方法。
  • 返回类型为 ara::core::Future,表示异步操作。
  • 此调用触发后续的 E2E 保护处理流程。

说明:客户端通过自动生成的代理类(skeleton method class)来触发传输。

2. 参数序列化

  • 在 ara::com 内部,将传入的参数列表(payload)进行 序列化(Serialization),转换为字节数组。
  • 调用函数:Serialize(arg1, ..., argN) → serializedData

说明:将 method 参数封装成可传输的数据格式。

3. 创建 E2E 受保护头部

  • 使用 AddE2EProtectedHeader(serializedData) 添加一个由 E2E 保护的头部。
  • 该头部包含以下字段:
  • Client ID(客户端标识)
  • Session ID(会话标识)
  • Protocol Version(协议版本)
  • Interface Version(接口版本)
  • Message Type(消息类型)
  • Return Code(返回码)
  • 接着调用核心逻辑函数:
  • E2E_protect(dataID, sourceID, messageType, messageResult, serializedData)
  • 执行 E2E 核心算法(如计算 CRC、更新 Counter、生成 Data ID 等)
  • 完成 E2E 头部的构建

说明:这是 E2E 保护的核心步骤,确保数据完整性、来源可信和防篡改。

4. 添加非 E2E 保护头部

  • 调用 AddNonProtectedHeader(serializedData) 添加不参与 E2E 保护的头部信息,例如:
  • Service ID(服务 ID)
  • Method ID(方法 ID)
  • Length(数据长度)

说明:这些字段用于路由和解析,但不参与 E2E 安全校验。

5. 存储消息计数器

  • 执行 store message counter 操作,记录当前发送的消息序号(Counter),用于后续防止重复或丢失检测。

6. 发送消息

  • 最终调用 SendMessage(serializedData) 将完整消息(含所有头部 + 数据)发送给 Transmission 层。
  • Transmission 层负责实际的物理传输(如打包成 CAN 帧、以太网帧等)。

4.3 怎么验证?

接收端通过调用 AUTOSAR 提供的 API,判断数据状态机和单样本验证结果,即可决定是否使用数据 —— 状态有效且样本验证通过,就正常处理;否则记录日志或直接丢弃。

4.4 E2E 与诊断功能的集成

E2E 保护与车载诊断(UDS)的协同:

  • E2E 错误的 DTC 上报: 当 E2E 持续验证失败(如连续 5 次 CRC 错),系统需生成 「E2E 通信故障」 相关的诊断 Trouble Code(DTC,如 UDS DTC P1234),并存储错误日志(含错误类型、发生时间、计数器值),文档未覆盖该集成逻辑。
  • 诊断请求的 E2E 豁免: 对于紧急诊断请求(如 ECU 重置),可配置 「E2E 保护豁免」,跳过 E2E 校验直接处理。

加密 + 校验:双重防护的核心逻辑

E2E 保护的安全性,还依赖 「加密」 与 「完整性验证」 的协同:

  • 加密层面:采用 AES 等符合车载安全需求的算法,将原始数据转化为密文,只有授权接收端能通过密钥解密;
  • 校验层面:通过 CRC 校验、消息认证码(MAC)等机制,确保数据在传输中未被篡改;
  • 密钥管理:作为安全基石,需严格管控密钥的生成、存储、分发和更新,避免密钥泄露导致防护失效。

E2E 保护的数据加密原理是什么?

  • 加密算法:采用符合车载安全的算法(如 AES),将明文转为密文,仅授权接收端可解密;
  • 协同校验:加密后附加 CRC 或 MAC,接收端解密后验证完整性;
  • 密钥管理:严格管控密钥的生成、存储、分发和更新,保障加密有效性。

总结:E2E 保护的核心价值

在智能汽车的安全体系中,E2E 保护就像一道 「最后防线」,无论底层网络是否可靠,都能确保应用层数据的真实性和完整性。对于车载 ECU 开发、网络设计从业者来说,掌握 Profile 的精准选型(如 Method 用 4m、固定数据用 5)和配置细节(数据长度计算、Data ID 唯一性),是规避项目风险的关键。

随着车载数据量的持续增长和安全需求的不断提升,E2E 保护必将成为智能汽车的 「标配安全技术」,守护每一次出行的安全。

本文著作权归作者所有,并授权 42 号车库独家使用,未经 42 号车库许可,不得转载使用。

评论 · 0

0/3
大胆发表你的想法~
评论