作者 | 王凌方
编辑 | 邱锴俊
刀片电池给业界带来的震撼尚未平息,比亚迪又发布了 CTB 电池技术。
5 月 20 日,比亚迪发布了 CTB 电池车身一体化技术,以及首款搭载了 CTB 技术的车型 —— 海豹。只是用磷酸铁锂电池,海豹最长续航能做到 700 公里,进一步刷新了磷酸铁锂电池乘用车的续航里程上限。
至此,电池、车身一体化技术再添一个重磅玩家。此前,国际某知名车企 4680 电池 CTC 电池技术,国内新势力的 CTC 电池技术,以及国内电池企业 CTP 等无模组技术,让电池结构创新成为热点。
比亚迪的 CTB 电池是怎么回事?比亚迪应用动力电池的逻辑是什么?后面会怎样发展?本文尝试回答这些问题。
比亚迪电池技术 「豹变」
什么是 CTB?
在比亚迪这场发布会上,集团执行副总裁、汽车工程研究院院长廉玉波现身解读。
廉玉波介绍,CTB(cell to body,电芯到车身)技术是在 CTP(cell to package,电芯到电池包)的基础上,将电池上盖与车身地板合二为一,从原来电池包 「三明治」 结构,进化成整车的 「三明治」 结构,电池单体直接集成到车身上的技术。

这一小步的改进,使得整车性能得到大幅提升。
(1)安全性显著提高
CTB 刀片电池包的结构强度得到突破,能够顺利通过 50 吨重卡碾压的极端测试。
搭载 CTB 技术的纯电动车型,车身扭转刚度可以轻松超过 40000N・m/°。用廉玉波的话说,这么高扭转刚度,「媲美百万级的豪华车,让燃油车的上限成为了电动车的下限」。
首款搭载 CTB 技术海豹,整车扭转刚度提升 70%,整车扭转刚度可达到 40500N・m/°。

采用 CTB 技术,使得整车强度和刚度得到明显提升,进而实现了安全性能的提升。比亚迪给出的数据显示,搭载 CTB 技术的 e 平台 3.0 车型,正碰结构安全提升 50%,侧碰结构安全提升 45%。
(2)操控体验明显提升
不仅是安全,高扭转刚度意味着车辆在各种工况下,形变量更小,车体响应更快,车辆弯道操控体验有明显提升。

比亚迪给出了海豹车型的测试数据。该车麋鹿测试通过车速 83.5km/h,单移线测试通过车速 133km/h,稳态回转最大横向稳定加速度 1.05g,达到跑车级水平。
(3)车辆驾乘更舒适
CTB 技术将车身地板与电池上盖板合二为一,能够有效抑制车身振动,提升车辆 NVH 水平。较 CTP 方案,CTB 使振动速率和振幅降低 90%,路噪降低 1.5dB。CTB 的应用,使得车辆通过减速带、颠簸坏路等工况,应对自如,更平稳,更舒适。
而且 CTB 技术能有效降低电池对于车辆垂直方向空间的占用,同样的车高尺寸下,垂向乘坐空间增加了 10 毫米,进一步释放提升车内空间潜力,让用户在造型低趴的车型上,仍能拥有更为舒适的驾乘体验。
CTB 何以可能?
仅仅是电池上盖与车身地板进一步合二为一,为何就能在安全和性能上带来如此大的提升?
(1)得益于 CTB 与 e 平台 3.0 的叠加
CTB 不是一蹴而就,它在刀片电池 CTP 的基础上诞生。
刀片电池特有的长刀片形状,端到端横向放置在电池包托盘上。由于刀片电池本身就有很强的结构强度,能成为电池包、甚至整车的结构件。
具体到 CTB 的电池包,一排排的刀片电芯组成的结构更像工型钢结构,均匀受力,类似于蜂窝芯,通过上盖板和底板组成了类蜂窝结构。
蜂窝结构的特点是,在重量相等的情况下,能够实现更高的刚度和强度。
也因此,CTB 电池包能够扛住 50 吨的极限压力测试。
传统电动汽车结构设计中,为保护电池安全,车身传力结构被打破,导致车身传力不畅,极端碰撞情况下,安全风险加剧。
CTB 技术提升了整车和电池的一体性,将刀片电池能够均匀受力的特征作用在车身上,成为车身传力和受力的一部分,能够传递并吸收能量。
当然,正因为 CTB 技术的诞生,比亚迪的 e 平台才可以进行与之相适应的进化。
在比亚迪 e 平台 3.0 上,车身地板横梁左右贯通,且采用闭口辊轧件设计,大大提升侧碰能量传递和车身结构的稳定性。同时得益于刀片电池和电池包类蜂窝铝结构,使电池可以作为传力结构的重要组成部分,传递并吸收能量,从而提升车辆安全性。

并且 e 平台 3.0 采用了专为纯电车型设计的传力架构,实现力的分流,快速分散碰撞能量:
上传力路径,实现向 A 柱的力传递,增大壁障正向受力均匀性;
中传力路径,将纵梁內缩,降低纵梁与地板高度差,设计环状传力结构,改善传力的平顺性,提高纵梁根部碰撞稳定性;
下传力路径,标配全框副车架,增加一条传力路径,引导至后纵梁的传力。
刀片电池与高强度车身一体化集成,使整车在碰撞发生时,车身具备充足的吸能的空间以及更顺畅的能量传递路径,乘员舱形变大幅减小,进一步降低碰撞事故带来的伤亡。
而且扭转刚度是衡量整车性能的一个重要参数,它是指车身在受到外力时抵抗弹性形变的能力。扭转刚度越高,车辆的舒适性、操控性和安全性也会越高。
e 平台 3.0 的动力架构及 CTB 电池车身一体化技术的应用,深度重塑了整车架构,车辆能够实现前后 50:50 的黄金轴荷配比,为车辆平稳操控,达到更高性能上限提供强大基础支撑。
刀片电池包与车身结构合理布局,带来超低质心与超低惯量,质心位于整车物理中心,完全区别于传统前驱车因为引擎在前而特有 「头重脚轻」 的先天缺陷,并实现纯电平台下完美的 「低趴」 车身运动姿态。
此外,基于 e 平台 3.0 的兼容性与拓展性,比亚迪针对中型车平台,配备前双叉臂、后五连杆悬架,全面升级悬架调教基础。
例如,为整车横向带来更强侧向支撑 —— 过弯稳,直线准;为整车纵向提供更强抗俯仰能力 —— 抑制急加速抬头、急减速点头,大幅改善驾乘平顺性、流畅性;为整车垂向降低悬架摩擦力 —— 通过优化减震系统结构,智能识别并灵活应对复杂路况,从三大维度立体式大幅优化整车操控灵活性、稳定性、安全性,同时兼顾驾乘舒适性,全方位优化乘客体验。
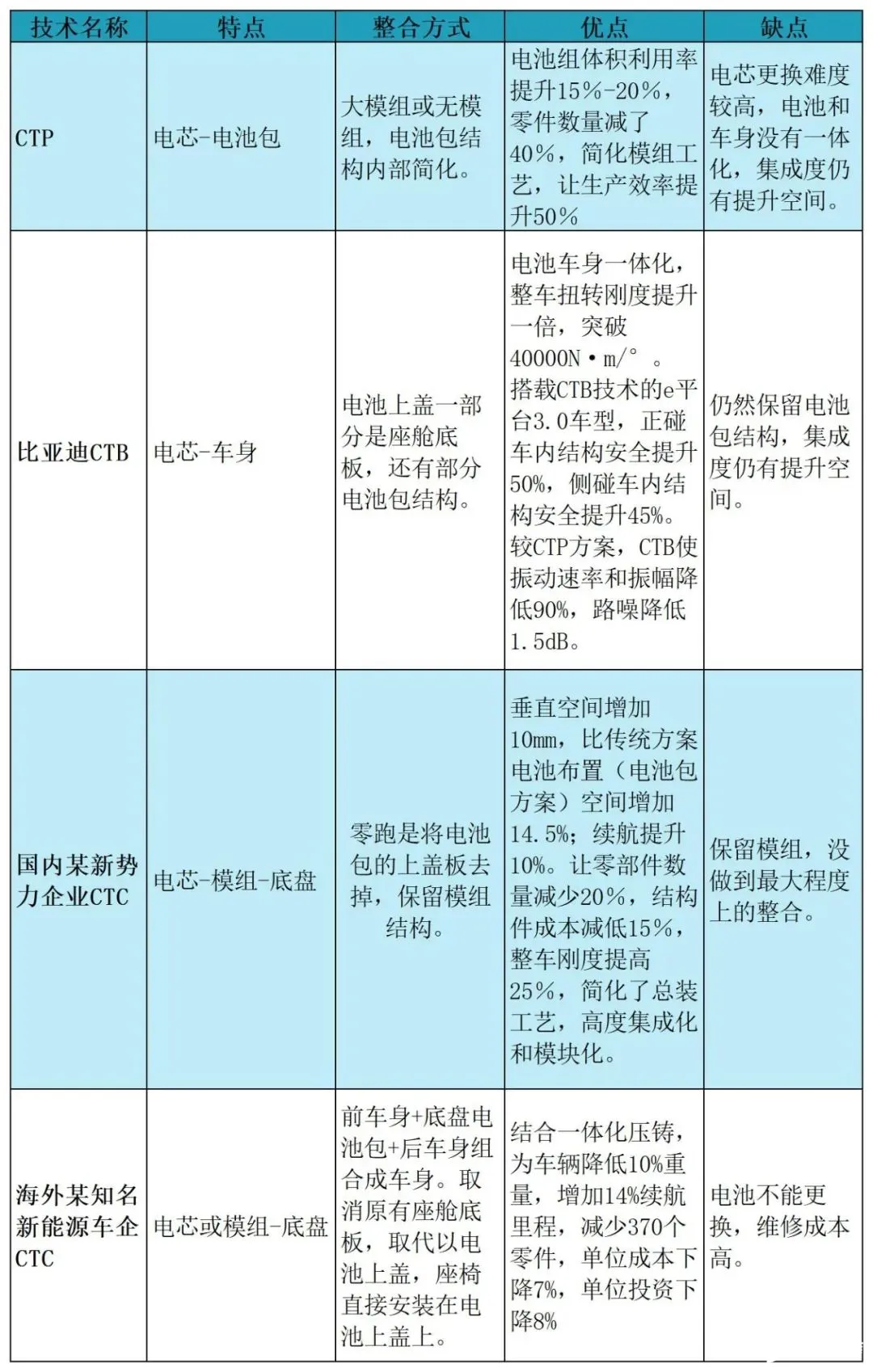
(2)CTP、CTB 和 CTC 技术对比
这几年,电池结构演进成为电池企业技术发展的主流方向。以宁德时代、比亚迪和特斯拉为代表的企业,都在不断改进电芯形状和电池结构。
目前来看主要分为三代产品,CTP(Cell to Pack)、CTB(Cell to Body)和 CTC(Cell to Chassis 或 Cell to Car),逐级发展集成度越来越高。
CTP 只是电池包内部的整合,取消模组或者变成更大模组的概念,简化结构件,电池的体积能量密度和生产销量得到明显提升,生产成本有所下降。
最近国内一家新势力企业的发布 CTC 相对比亚迪的 CTB 要简单一些,前者只是直接取消了电池包的上盖与整车集成,车身和地板不变。而且新势力企业的方案并没有做电芯直接集成,而是采用了模组集成的方式,集成度也不如比亚迪的 CTB。
海外某知名新能源汽车企业的方式,是电池和车身的完全一体化:车身变动最大,取消原有座舱底板,取代以电池上盖,座椅直接安装在电池上盖上。

当然,缺点也很明显,随着集成度越来越高,电池的维修难度越来越大,到了 CTC 阶段,电池是不能更换的。这对电芯的一致性、可靠性提出了非常高的要求。
比亚迪的 CTB 技术则兼顾了可维修与一体化。
比亚迪的电池应用逻辑
一直以来比亚迪对于新能源汽车、电池的技术发展都有自己的逻辑和节奏。
比亚迪作为世界上少有的兼有电池技术和整车技术的企业,在两者的融合方面有着先天的优势。
观察比亚迪会发现它稳扎稳打的风格:不会因为三元电池能量密度高就押注三元,虽然曾因补贴导向三元,但是仍然没有放弃深耕磷酸铁锂电池技术;也不会因为特斯拉推出 CTC 技术而急于跟风。
不盲从也不激进,比亚迪追求的是成熟和安全的技术。
(1)刀片 CTP:拓展了磷酸铁锂的应用范围
比亚迪通过将电芯做长,使得电芯能够成为电池包内的结构件,来解决强度和固定问题;电池包的空间利用率提升了 50%,可以达到 60% 以上,提升了电池包的体积能量密度,将搭载磷酸铁锂乘用车续驶里程推到了 600 公里上限。
采用磷酸铁锂电池,减轻了中国对钴和镍的依赖程度,拓展了磷酸铁锂的应用范围。
(2)刀片 CTB:进一步提升车辆安全和操控性能
此次,比亚迪推出的 CTB 结构,不再追求提升电池空间利用率,而是初步整合了电池和整车,大幅提升车辆的安全和操控性能,有助于简化结构,提升生产效率。
通过再次简化结构,将搭载磷酸铁锂电池的乘用车的续驶里程上限推至 700 公里。使得绝大部分场景下,磷酸铁锂电池都可以满足市场需求。
由此可见,比亚迪电池应用方面,既有坚持,又不断创新:从安全性考虑,比亚迪坚持磷酸铁锂电池路线,认为 「安全是电动汽车最大的豪华。」
坚持磷酸铁锂并不是对产品性能的放弃,相反在结构层面,创新了刀片电池、CTP 结构,再到如今的 CTB 结构。
比亚迪通过结构创的方式不断刷新磷酸铁锂电池的应用上限。
我们有理由相信,比亚迪也储备了 CTC 技术,进一步提升电池和车身的一体化程度,只待技术成熟时向大家展现这一技术。













